Logo Kreisjugendring mit Untertitel

Wer wir sind …

Der Kreisjugendring Miltenberg ist eine Arbeitsgemeinschaft der Jugendverbände und -gemeinschaften auf Landkreisebene. Der KJR ist eine Gliederung des Bayerischen Jugendrings und damit Teil einer Körperschaft des Öffentlichen Rechts.

Unsere Tätigkeit richtet sich an unsere Mitgliedsverbände und deren örtliche/n Jugendgruppenleiter/-innen, die kommunalen Jugendbeauftragten und an sonstige haupt- und ehrenamtlich Verantwortliche in der Jugendarbeit.

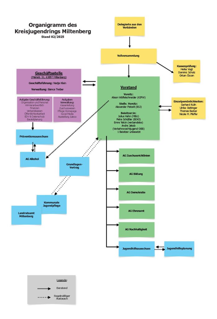
Hier das Organigramm als PDF

 

Unterstützung der Verbände

Der KJR berät und unterstützt Jugendgruppen und Jugendverbände in inhaltlichen, organisatorischen und finanziellen Fragen. Durch die Vergabe von Geldern gemäß unseren Zuschussrichtlinien, trägt der KJR zur Finanzierung der Jugendarbeit in den Verbänden bei.

Förderung von Ehrenamtlichen in der Jugendarbeit

Wir fördern die pädagogische Qualifizierung von Jugendleitern und Jugendleiterinnen durch Seminare, Schulungen und umfassende Beratung und Informationen.

Stärkung des Ehrenamtes

Zur Stärkung des Ehrenamts setzen wir uns für Vergünstigungen für Inhaber der Jugendleitercard (JuLeiCa) ein und zahlen den Inhabern gemeinsam mit den Städten, Märkten und Gemeinden eine jährliche Aufwandsentschädigung.

Fördern und Beraten

Wir fördern, informieren, vernetzen und unterstützen Mitarbeiter/-innen in der Jugendarbeit.

Bauleitplanung

Wir fertigen Stellungnahmen zu Bauleitplanungen im Landkreis Miltenberg an.

Interessenvertretung für junge Menschen

Wir vertreten die Interessen, Wünsche und Forderungen von Kindern und Jugendlichen gegenüber Politik und in der Öffentlichkeit.

Vollversammlung

Die Vollversammlung ist das höchste beschließende Organ des KJR-Miltenberg und setzt sich aus den Delegierten der Mitgliedsverbände zusammen.

Vorstand

Aus den Reihen unserer Mitgliederorganisationen wird der 7-köpfige Vorstand für die Dauer von jeweils 2 Jahren gewählt.
Dieser besteht aus dem/der Vorsitzenden, seiner/m Stellvertreter/in und fünf Beisitzer/innen.

Der Vorstand ist für die Erledigung der Aufgaben und der laufenden Geschäfte zuständig. Dies geschieht in den motlichen Vorstandssitzungen sowie bei Klausuren.

Unterstützt wird der Vorstand von einer hauptamtlichen Fachkraft, die gleichzeitig als Ansprechpartner/in für die Anliegen der Jugendverbände zur Verfügung steht.

Wir finanzieren unsere Leistungen durch personelle und finanzielle Unterstützung durch den Landkreis Miltenberg.
Daneben finanzieren wir uns aus Spenden von Stiftungen, Unternehmen, Institutionen und Privatpersonen, sowie Bußgeldzuweisungen der Gerichte.

Für einzelne Projekte erhalten wir darüber hinaus über den Bayerischen Jugendring Fördermittel des Freistaates Bayern und über den Bezirksjugendring Zuschüsse des Bezirks Unterfranken.

Bei der Verwirklichung unserer Aufgaben arbeiten wir mit vielen Institutionen und Einrichtungen im Landkreis zusammen. So findet eine Kooperation zwischen dem Landkreis Miltenberg, insbesondere mit Landrat Jens Maco Scherf, dem Amt für Kinder, Jungend und Familien, der Kreisverwaltung, den politischen Gremien und Mandatsträgern sowie den Städten, Märkten und Gemeinden statt. Außerdem kooperieren wir zum Zweck der Jugendarbeit mit freien und öffentlichen Trägern der Jugendarbeit, Institutionen, Stiftungen, Schulen, Unternehmen und Privatpersonen.

KJR Jahresbericht 2024

Zum Herunterladen des Jahresberichtes einfach auf den Button rechts klicken.

Mitgliedsverbände

Deligiertenliste

Zum Herunterladen der Deligiertenliste auf den Download-Button rechts klicken.